Moin,
bin fast fertig mit meiner umrüstung´und Komplettierung meiner Elektrik in meinem 70ger Westys ,
nun steh ich vor nem kleinen Problem ihm fehlte als ich ihn bekommen habe das Blinkerrelais was bei dem Bus ja 4 Polig is mit diesem KBL Pol
nun habe ich versucht ein 3 Poliges Relais einzubauen, blinkt soweit bis auf die Blinkerkontrolllampen im Amaturenbrett ,
hat einer ne ahnung wie ich die zum blinken bekomm?
Gruß
Torsten
Blinkrelais 4 Polig USA
Blinkrelais 4 Polig USA
70ger US T2a Westfalia
- Norbert*848b
- *

- Beiträge: 7683
- Registriert: 30.10.2013 22:57
- IG T2 Mitgliedsnummer: 848
Re: Blinkrelais 4 Polig USA
Hallo Torsten,
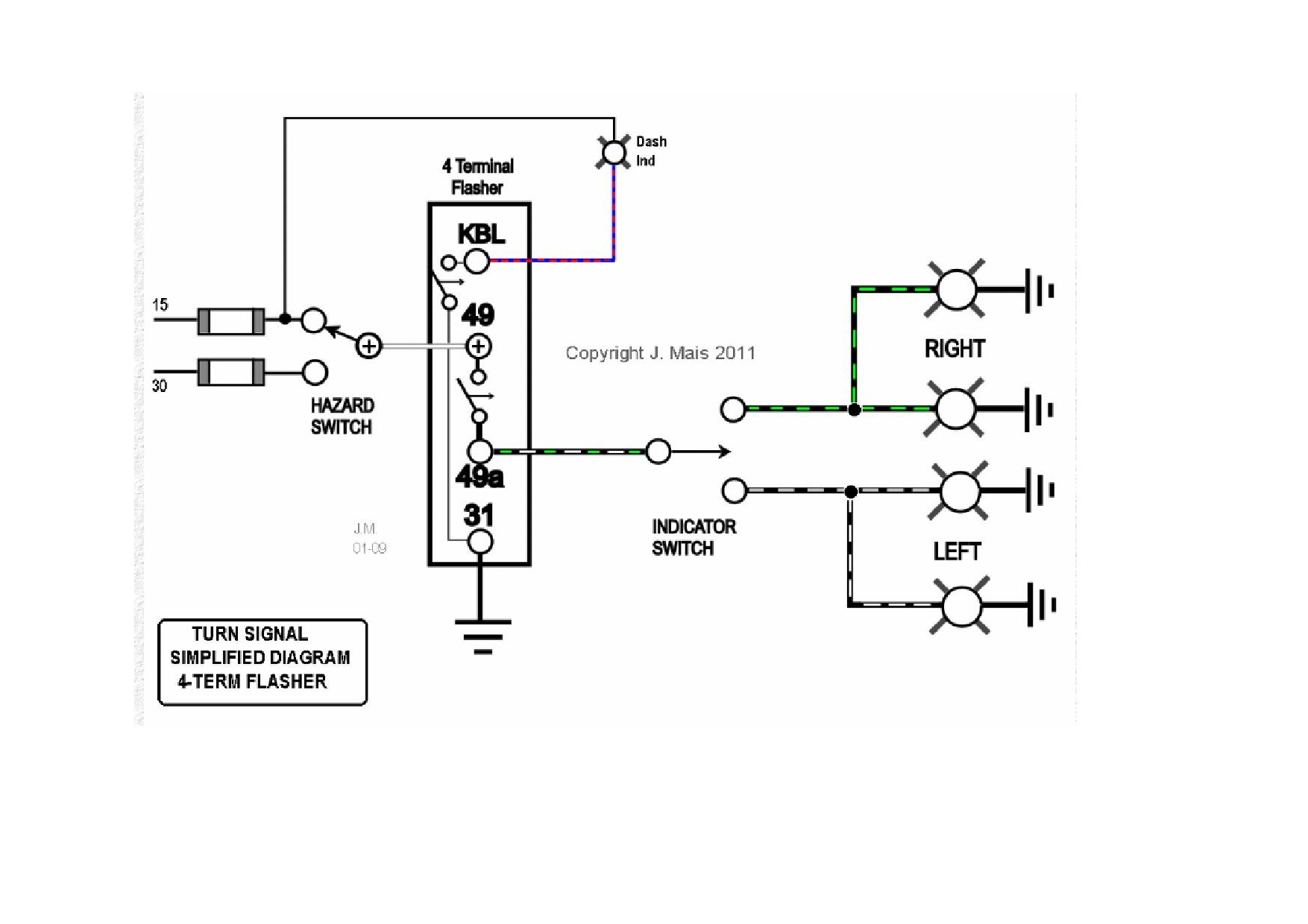
49a vom Blinkrelais auf die Kontrolllampen funktioniert nicht? (Also das "KBL-Kabel" auf 49a klemmen?)
(Die andere Seite von K5 /K6 muss an Kabel 15 liegen)
Habe mich an diesem Plan orientiert:
http://www.vw-t2-bulli.de/data/wiring/1 ... iagram.jpg
..und hier das Prinzip
49a vom Blinkrelais auf die Kontrolllampen funktioniert nicht? (Also das "KBL-Kabel" auf 49a klemmen?)
(Die andere Seite von K5 /K6 muss an Kabel 15 liegen)
Habe mich an diesem Plan orientiert:
http://www.vw-t2-bulli.de/data/wiring/1 ... iagram.jpg
..und hier das Prinzip
Freundliche Grüße aus Algermissen
Norbert
Hab hin und wieder "Versager" und "Verzweifler" im reviedierten Zustand für den 50 PS Bus-Motor anzubieten.
Norbert
Hab hin und wieder "Versager" und "Verzweifler" im reviedierten Zustand für den 50 PS Bus-Motor anzubieten.
Re: Blinkrelais 4 Polig USA
moin,
nein die Kontrolllampen an 49a geht nicht da sie ja schon + haben und eine geschaltete masse brauchen, 49a schalten ja den +
hat denn keiner von euch schonmal das problem gehabt? oder fahrt ihr mit ohne kontrolllampen?..
was mir noch aufgefallen ist,die beiden kontrolllampen sind ja gebrückt blinken also immer beide? egal ob ich links oder rechts blinke?
Gruß
Torsten
nein die Kontrolllampen an 49a geht nicht da sie ja schon + haben und eine geschaltete masse brauchen, 49a schalten ja den +
hat denn keiner von euch schonmal das problem gehabt? oder fahrt ihr mit ohne kontrolllampen?..
was mir noch aufgefallen ist,die beiden kontrolllampen sind ja gebrückt blinken also immer beide? egal ob ich links oder rechts blinke?
Gruß
Torsten
70ger US T2a Westfalia
- Norbert*848b
- *

- Beiträge: 7683
- Registriert: 30.10.2013 22:57
- IG T2 Mitgliedsnummer: 848
Re: Blinkrelais 4 Polig USA
Hallo Torsten,
Vergleiche auch bitte einmal diesen Beitrag:
viewtopic.php?f=7&t=17435#p176321
PS.: Bei den Amis muss wohl einmal eine Vorschrift da gewesen sein, dass die Leuchten im Gleichtakt laufen, deshalb die Klemme KBL.
Hier noch ein Beitrag zur Vertiefung:
http://www.thesamba.com/vw/forum/viewto ... w=previous
Gutes Gelingen!
DochTorsten! Du denkst da noch nicht richtig. Die Kontrollleuchten blinken im Gegentakt zu den echten Blinkleuchten. Die Masse für die Kontrollleuchten läuft dann über die Blinker wenn sie gerade aus sind. Glaub es mir, das ist so und funktioniert auch so!TorstenHH hat geschrieben:nein die Kontrolllampen an 49a geht nicht da sie ja schon + haben und eine geschaltete masse brauchen, 49a schalten ja den +
Vergleiche auch bitte einmal diesen Beitrag:
viewtopic.php?f=7&t=17435#p176321
Ja, die linke und rechte Kontrolllampe blinken beide gleichzeitig, da wird nicht die Richtung angezeigt. Im Schaltplan siehst Du ja auch, dass beide parallel geschaltet sind. Auf der einen Seite beide an Klemme 15 und auf der anderen beide an Klemme 49a des Blinkrelais wo noch nicht auf die Richtung geschaltet ist. Das übernimmt später erst der Blinkerschalter.TorstenHH hat geschrieben:was mir noch aufgefallen ist, die beiden Kontrolllampen sind ja gebrückt blinken also immer beide? egal ob ich links oder rechts blinke?
PS.: Bei den Amis muss wohl einmal eine Vorschrift da gewesen sein, dass die Leuchten im Gleichtakt laufen, deshalb die Klemme KBL.
Hier noch ein Beitrag zur Vertiefung:
http://www.thesamba.com/vw/forum/viewto ... w=previous
Gutes Gelingen!
Freundliche Grüße aus Algermissen
Norbert
Hab hin und wieder "Versager" und "Verzweifler" im reviedierten Zustand für den 50 PS Bus-Motor anzubieten.
Norbert
Hab hin und wieder "Versager" und "Verzweifler" im reviedierten Zustand für den 50 PS Bus-Motor anzubieten.
Re: Blinkrelais 4 Polig USA
moin,
so habe es hinbekomme mit einen normalen 3 Poligen Blickrelais die Blinkerkontrollleuchten blinken,der Fehler war was ganz banales, der Kabelschuh der Leuchten war oxidiert..
so habe es hinbekomme mit einen normalen 3 Poligen Blickrelais die Blinkerkontrollleuchten blinken,der Fehler war was ganz banales, der Kabelschuh der Leuchten war oxidiert..
70ger US T2a Westfalia
