Vorstellung / Grüße aus dem Münsterland
- aircooled68
- Wohnt im T2!
- Beiträge: 2579
- Registriert: 13.04.2009 21:22
- IG T2 Mitgliedsnummer: 0
Re: Vorstellung / Grüße aus dem Münsterland
Hi,
rote Blinker mag der TÜV bei dem Baujahr eigentlich nicht. Hast du auf 2 Kammern umgebaut? Wahrscheinlich hast du deshalb Probleme mit der Blinkfrequenz.
Gruß Jan
rote Blinker mag der TÜV bei dem Baujahr eigentlich nicht. Hast du auf 2 Kammern umgebaut? Wahrscheinlich hast du deshalb Probleme mit der Blinkfrequenz.
Gruß Jan
Re: Vorstellung / Grüße aus dem Münsterland
Hi Jan,
habe aktuell noch die original 1 Kammerdinger dran. Ich glaube bis BJ70 ist das auch ok. Mal schauen, was die Jungs dazu sagen. 2 Kammer ist für mich die letzte Option
Soll ja gut aussehen.
Morgen Abend mal schauen, ob es ggfs. an der Masse am Blinkerhebel liegt.
VG Stefan
habe aktuell noch die original 1 Kammerdinger dran. Ich glaube bis BJ70 ist das auch ok. Mal schauen, was die Jungs dazu sagen. 2 Kammer ist für mich die letzte Option
Morgen Abend mal schauen, ob es ggfs. an der Masse am Blinkerhebel liegt.
VG Stefan
- Norbert*848b
- *

- Beiträge: 7683
- Registriert: 30.10.2013 22:57
- IG T2 Mitgliedsnummer: 848
Re: Vorstellung / Grüße aus dem Münsterland
Hallo Stefan,
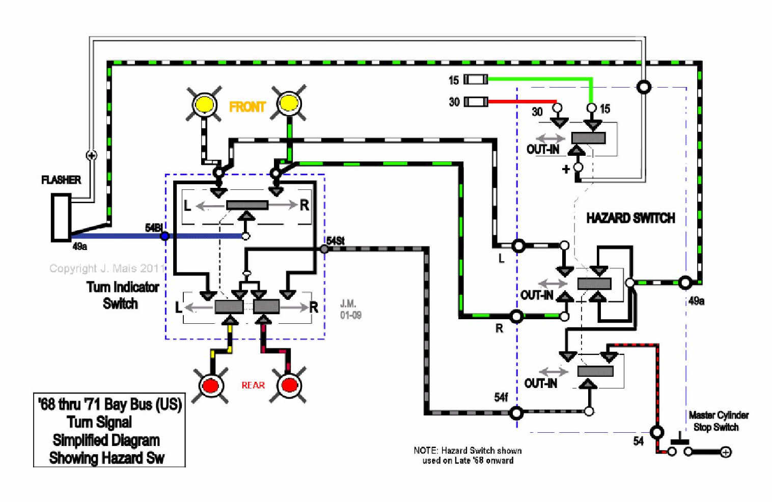
https://www.tuvsud.com/de-de/branchen/m ... richtlinie
https://www.vw-t2-bulli.de/data/wiring/ ... iagram.jpg
... nur bis vor dem 01.01.1970!
https://www.tuvsud.com/de-de/branchen/m ... richtlinie
Eine Masseverbindung im Blinkerstromkreis kann ich aber nicht erkennen.
Freundliche Grüße aus Algermissen
Norbert
Hab hin und wieder "Versager" und "Verzweifler" im reviedierten Zustand für den 50 PS Bus-Motor anzubieten.
Norbert
Hab hin und wieder "Versager" und "Verzweifler" im reviedierten Zustand für den 50 PS Bus-Motor anzubieten.
Re: Vorstellung / Grüße aus dem Münsterland
Hallo Norbert,
vielen Dank für dein Feedback. Dann muss ich mal schauen, ob der TÜV gnädig ist. Habe gehört, dass einige bereits Glück gehabt haben und mit ihren rotem Heck durchgekommen sind.
Bzgl. der Masse am Blinkerhebel benötige ich wohl einen anderen Verdächtigen
Morgen Abend mal den Kabelbaum am Blinkerhebel auseinander nehmen und nachmessen. Wenn das Warnblinken funzt, muss die normale Blinkerfunktion ja auch machbar sein.
VG Stefan
vielen Dank für dein Feedback. Dann muss ich mal schauen, ob der TÜV gnädig ist. Habe gehört, dass einige bereits Glück gehabt haben und mit ihren rotem Heck durchgekommen sind.
Bzgl. der Masse am Blinkerhebel benötige ich wohl einen anderen Verdächtigen
VG Stefan
- aircooled68
- Wohnt im T2!
- Beiträge: 2579
- Registriert: 13.04.2009 21:22
- IG T2 Mitgliedsnummer: 0
Re: Vorstellung / Grüße aus dem Münsterland
Bremslicht geht auch? Ich bin der Meinung, bei deinen hinteren Birnen geht nur das Standlicht. Das langsame klackern des Relais beim Warnblinker ist dann weil vorn 2 Birnen angesteuert werden, beim normalen Blinker dann halt nur eine.
Gruß Jan
Gruß Jan
Re: Vorstellung / Grüße aus dem Münsterland
Hallo Jan,
danke für deinen Nachricht - Bremse tut´s - Bremslicht ebenfalls. Werde aber morgen nochmal alles checken.
VG Stefan
danke für deinen Nachricht - Bremse tut´s - Bremslicht ebenfalls. Werde aber morgen nochmal alles checken.
VG Stefan
Re: Vorstellung / Grüße aus dem Münsterland
So.....kurzes Update:
1. Warnblinker tuts / Blinker rechts und links separat auch
Da hatte doch tatsächlich das Relais eine Macke. Neues rein - funzt
2. Beim Scheinwerfer bin ich gerade etwas lost. Habe die alten Sealed Beam rausgeworfen und das Standlicht nach oben verlegt. Verzweifel aktuell ein wenig an der Scheinwerferbefestigung. Wird die 3. Schraube mittels Abstandshalter befestigt ? Habe die Scheinwerfer mit jeweils 2 Blechschrauben direkt an den dahinterliegenden Metalllaschen befestigt. Bei der dritten Schraube, die durch den Schweinwerferring verläuft, ist die Metalllasche im Lampengehäuse jedoch ein Stück nach hinten versetzt. Kommt hier ein Distanzstück dazwischen
Vielen Dank vorab....Stefan
1. Warnblinker tuts / Blinker rechts und links separat auch
2. Beim Scheinwerfer bin ich gerade etwas lost. Habe die alten Sealed Beam rausgeworfen und das Standlicht nach oben verlegt. Verzweifel aktuell ein wenig an der Scheinwerferbefestigung. Wird die 3. Schraube mittels Abstandshalter befestigt ? Habe die Scheinwerfer mit jeweils 2 Blechschrauben direkt an den dahinterliegenden Metalllaschen befestigt. Bei der dritten Schraube, die durch den Schweinwerferring verläuft, ist die Metalllasche im Lampengehäuse jedoch ein Stück nach hinten versetzt. Kommt hier ein Distanzstück dazwischen
Vielen Dank vorab....Stefan
Re: Vorstellung / Grüße aus dem Münsterland
Hallo Stefan,
da kommt diese Schraube hin (Händlerbeispiel):
https://www.csp-shop.de/elektrik/lampen ... 3217c.html
Gruß Stephan
da kommt diese Schraube hin (Händlerbeispiel):
https://www.csp-shop.de/elektrik/lampen ... 3217c.html
Gruß Stephan
Re: Vorstellung / Grüße aus dem Münsterland
Hi Stephan,
vielen Dank für deine Antwort. Ich dachte da kommt noch ein Abstandshalter o.ä. dazwischen.
Happy Weekend
vielen Dank für deine Antwort. Ich dachte da kommt noch ein Abstandshalter o.ä. dazwischen.
Happy Weekend
Re: Vorstellung / Grüße aus dem Münsterland
Kurzes Update - Umbau Scheibenwaschschalter
Wollte heute meine Elektrik im Cockpit finalisieren und bin dabei auf den alten Scheibenwaschschalter gestoßen. Schon viel im Forum hierüber gelesen (unzuverlässig, Wasser im Beifahrerbereich etc.). Aus meiner Sicht genug gute Gründe, das Ding umzubauen .
Schläuche abgezogen, Befestigungsnieten aufgebohrt, hinteres Teil abgezogen, etwas eingekürzt und ein 7,5mm Loch gebohrt. Das Loch mit einem kleinen Taster verschlossen und so justiert, dass der schwarze Pin vom Waschschalter genau auf den neuen Taster drückt. Anstelle der alten Nieten, 2 lange Schrauben eingesetzt, den Taster über ein Schließerrelais laufen lassen und dann eine Universalpumpe montiert. Fertig
Anbei ein paar Bilder von der Aktion.
Wollte heute meine Elektrik im Cockpit finalisieren und bin dabei auf den alten Scheibenwaschschalter gestoßen. Schon viel im Forum hierüber gelesen (unzuverlässig, Wasser im Beifahrerbereich etc.). Aus meiner Sicht genug gute Gründe, das Ding umzubauen .
Schläuche abgezogen, Befestigungsnieten aufgebohrt, hinteres Teil abgezogen, etwas eingekürzt und ein 7,5mm Loch gebohrt. Das Loch mit einem kleinen Taster verschlossen und so justiert, dass der schwarze Pin vom Waschschalter genau auf den neuen Taster drückt. Anstelle der alten Nieten, 2 lange Schrauben eingesetzt, den Taster über ein Schließerrelais laufen lassen und dann eine Universalpumpe montiert. Fertig

