Harald hat geschrieben:poste doch bitte noch vielehr Details. Was hast Du wo montiert, wo hast Du das her und was hat das gekostet?
Moin Harald,
gekauft habe ich das Set bei
http://lambda-tuning.de/ für rund 270€. Wobei ich mit der ZT-3 für 200€ auch zum Ziel gekommen wäre.
Da habe ich etwas voreilig die ZT-2 für etwas mehr gekauft, aber ist ja nur Geld.
Hier mal ein paar Bilder zu dem ganzen:
Erst einmal das aktuelle Kerzenbild:

- Kerzenbild
Der Keramikkörper ist nun schön sauber. Der Rest ist noch recht dunkel aber das muss dann wohl so sein.
Raus geschraubt habe ich die Kerze nach der Tour Fehmarn Hamburg. Da war der Motor auf jeden Fall einmal durchgewärmt.
Öltemperatur bei Tempo 100 waren ca. 100°, gemessen an der Öldruckregelschraube.
Nun zum Einbau der Lambda Sonde, beim US Modell habe ich ja den Vorteil, dass ich alle 4 Zylinder in einem Rohr zu fassen bekomme:

- Kat Ersatzrohr mit Einschweißgewinde
Ich habe in das Kat Ersatz Rohr ein Einschweißgewinde rein gesetzt und da die Lambda Sonde rein geschraubt.
Das Gewinde gab es für 7€.

- Sonde
Dann habe ich ein Loch in die Verblechung gebohrt, damit ich den Stecker für die Sonde im Motorraum zu fassen bekomme.

- Durchgang für den Sondenstecker
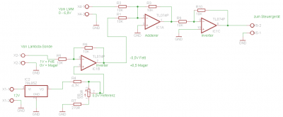
Das Steuergerät habe ich dann erst mal an die Schottwand geschraubt.
Das werde ich aber noch mal in ein Spritzwasser geschütztes Gehäuse verfrachten,
wenn ich meine Lambda Regelschaltung fertig habe.

- Computer
Tanjas&Thomas_T2b hat geschrieben:Im Stand habe ich einen Lambdawert von 14,7. Bei Tempo 90 15.2 und beim Beschleunigen um die 12-13.
Da habe ich mit den Einheiten geschlammt, es handelt sich dabei um die "AFR" Werte. (Air Fuel Ratio)
AFR 14,7 entspricht Lambda 1, also dem Optimalen Abgaswert. Vom Tüv gerne gesehen.
AFR 15,2 entspricht Lambda 1,04, was geringfügig abgemagert ist. Bester Wirkungsgrad wäre bei Lambda 1,08-1,12
AFR 12 - 13 entspricht Lambda 0,81 - 0,89, was für Optimale Beschleunigung steht.
Also ist alles so wie es Soll. Ich könnte jetzt eventuell noch von AFR 15 auf AFR 16 abmagern.
Wenn ich das dann per Dreisatz rechne, könnte ich bei 13l Verbrauch das ganze auf 12,19l absenken.
Allerdings kaufe ich mir dann ja wieder höhere Motortemperaturen ein, was auch wieder nicht optimal ist...
Aber da werde ich wohl erst nach unserem Jahresurlaub noch mal ran gehen. Bis dahin habe ich dann auch meine Regelschaltung fertig.
Viele Grüße,
Thomas
Im Angebot: Drehzahlmesser, US-Motor-Kabelbaum *680
Nehmen und geben! Es ist nicht der Sinn eines Forums, Informationen per PN auszutauschen!